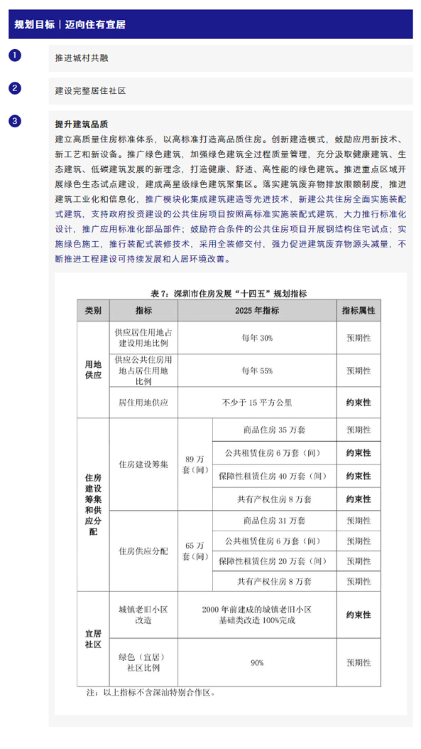
深圳市住房發展“十四五”規劃以供給側結構性改革為主線,以共生發展、共筑未來為思路,制定“保基本、廣覆蓋、促宜居”住房總體發展目標,明確供應居住用地不少于15 平方公里、建設籌集住房 89 萬套(間)、供應分配住房65 萬套(間)等具體指標,提出完善住房政策法規體系、加快發展保障性租賃住房、落實房地產市場健康發展長效機制、推進物業服務高質量發展、推廣綠色低碳宜居建筑等一系列發展策略,實現更高質量、更加公平、更可持續、更為安全的住房發展,不斷提升居住水平,逐步從住有所居向住有宜居邁進。
以下為《規劃》濃縮版,原版全文請點擊下方鏈接查看!
http://zjj.sz.gov.cn/xxgk/ghjh/content/post_9597096.html



















